您好!欢迎来到东莞市天祥节能科技有限公司公司网站!欢迎有需要的广大客户朋友来电咨询洽谈,我们定竭诚为您服务!

工商业智能光伏解决方案

为企业节省30年用电成本

全国咨询热线:

13925589635

13925835132

兴航金属

XING HANG METAL

您好!欢迎来到深圳市兴航金属材料有限公司网站!欢迎有需要的广大客户朋友来电咨询洽谈,我们定竭诚为您服务!

热门搜索:

专业从事有色金属材料的生产和销售

深耕铜材行业 10 余年--经验丰富且专业

全国咨询热线:

李先生:13631523199

方小姐:15818607800

文章
  • 文章
搜索
天祥节能 >> 光伏发电政策 >> 两部门:2026年4月1日起取消光伏产品出口退税!
标题
更多
详细内容

两部门:2026年4月1日起取消光伏产品出口退税!

1月9日,国家财政部、税务总局发布《关于调整光伏等产品出口退税政策的公告》。


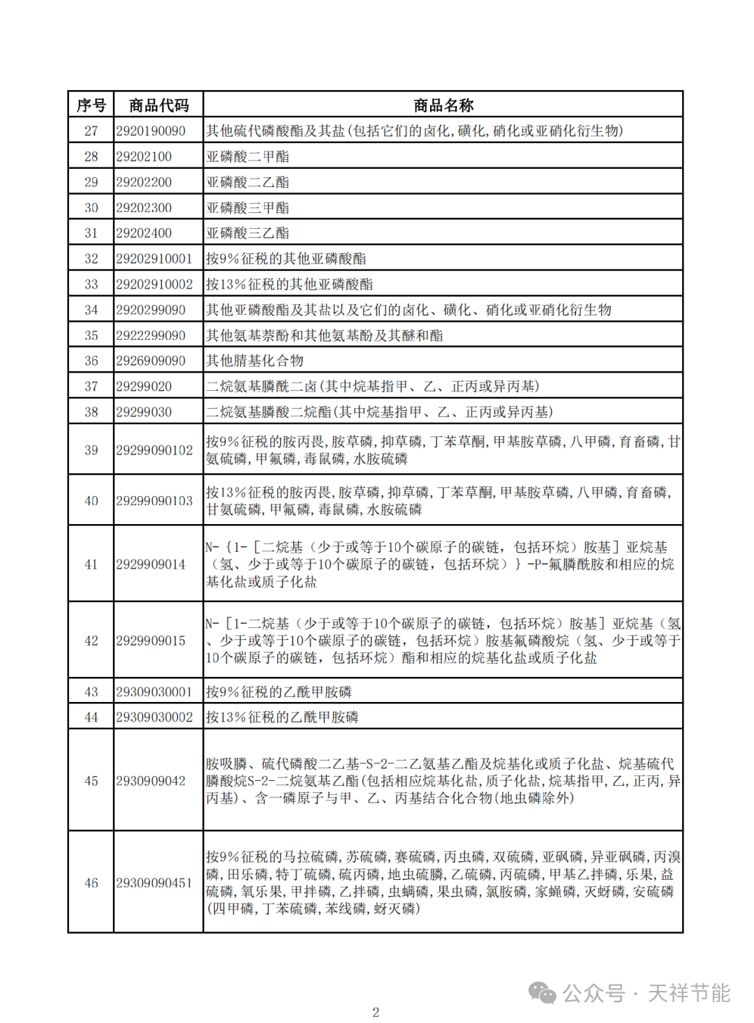
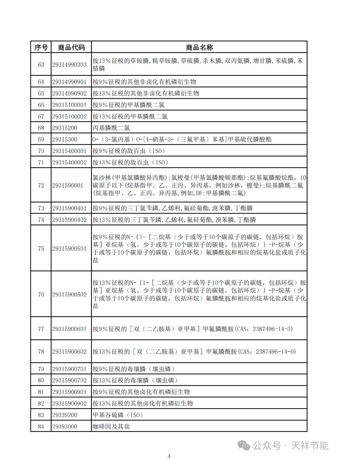
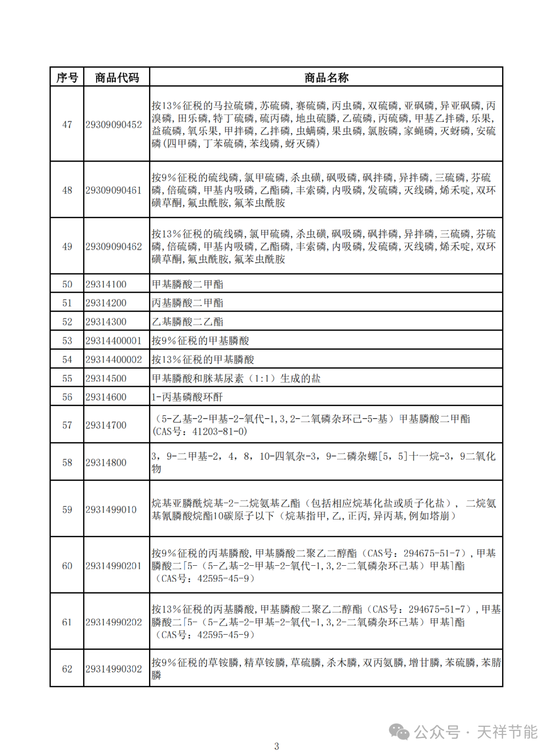
根据公告,自2026年4月1日起,取消光伏等产品增值税出口退税。具体产品清单见附件1。


自2026年4月1日起至2026年12月31日,将电池产品的增值税出口退税率由9%下调至6%;2027年1月1日起,取消电池产品增值税出口退税。具体产品清单见附件2。


图片
图片
图片
图片
图片
图片
图片
图片
图片
图片
图片
图片
图片


[天祥节能]——以创新点亮绿色未来,让能源更清洁、更高效、更可持续!


图片


官网:http://www.dgstx.cn

电话:13925589635

 0769-83235886
地址:广东省东莞市寮步镇东昇路寮步段5号





售后咨询:189-2558-8315

电       话:0769-83235886

传       真:0769-83236656

地       址:东莞市寮步镇东升路5号


seo seo